学校首页
  • 首页
  • 本馆概况
    本馆简介
    全宗介绍
    工作职责
  • 档案法规
    国家法规
    地方法规
    行业标准
    学校制度
  • 业务指导
    归档规范
    归档范围
    归档流程
  • 档案服务
    开放档案
    档案查阅流程
    利用须知
  • 档案文化
    档案编研
    光影纺大
    荆楚纺织非遗馆
  • 下载中心

档案服务

  • 开放档案
  • 档案查阅流程
  • 利用须知

档案查阅流程

当前位置: 首页  -  档案服务  -  档案查阅流程  -  正文

武汉纺织大学学生档案查询流程

作者:admin    时间:2025-09-24    浏览:

一、学生档案内容

本馆为学生、校友及相关单位提供以下档案查询服务,请根据您的需求选择对应的查询流程:

1.毕业生档案去向查询

查询学生毕业后的档案转递单位及邮寄单号。

2.学生个人档案材料查询:

(1)入职政审:为报考公务员、事业单位、国企等入职提供的政治审查材料。

(2)学生个人档案资料如党员材料等的查询/借阅:调取或查阅在校生个人档案相关材料。

3.学籍证明材料查询:

(1)学生成绩单

(2)录取名册

(3)继续教育学院毕业证发放名册

(4)其他学籍相关材料

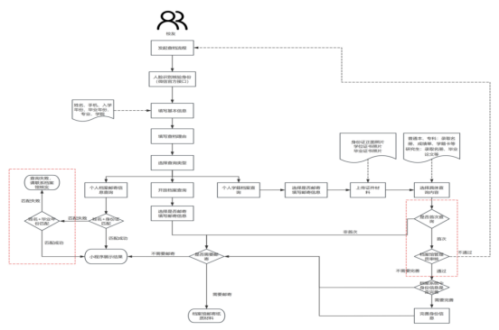
二、分类查询流程

(一)毕业生档案去向查询

方式一:微信小程序查询

1.访问武汉纺织大学档案馆官方网站,在首页找到“校友档案信息查询”栏目,点击后页面将显示微信小程序二维码。打开手机微信,扫描二维码,进入“纺大校友”小程序。

3.进入小程序后,点击领取校友卡,按提示完成实名认证并注册。

4.注册成功后,小程序“服务”栏目中找到“档案查询”功能,根据页面提示输入相关信息即可查询。系统将显示您的档案转递单位、邮寄时间及EMS单号等详细信息。

方式二:电话查询

可致电档案馆815办公室,提供姓名、学号、身份证号等信息,由相关负责老师协助查询。

联系人:董老师、冯老师。咨询电话:027-59367611。

(二)学生个人档案材料办理与查询(入职政审、学生个人档案材料查询或借阅等)

重要提示:此项查询不对学生个人开放,须根据事由由相关单位或学院统一派员办理。

1.适用情况:

入职政审(报考公务员、事业单位、国企等);在校生个人档案材料查询或借阅(如调阅党员材料)。

2.查询流程:

第一步:准备材料

入职政审:由用人单位开具有单位公章的正式介绍信。

学生个人档案查询/借阅:访问档案馆网站下载中心,下载《武汉纺织大学学生档案查阅审批表》,填写内容并签字盖章。

第二步:现场办理

入职政审:用人单位携带指派专人,携带签字盖章的正式介绍信及个人工作证或身份证前往图书馆8楼档案馆815办公室进行办理。

学生个人档案查询/借阅:由学生所在学院指派专人,携带签字盖章的《学生档案查阅审批表》及个人工作证或身份证前往图书馆8楼档案馆815办公室进行办理。

联系人:董老师、冯老师。咨询电话:027-59367611。

(三)学籍证明材料查询(成绩单、录取名册等)

适用于全宗1(武汉纺织大学)、全宗2(湖北财经高等专科学校)、全宗3(湖北省对外贸易学校)的毕业生。

方式一:线下现场办理

1.访问档案馆网站“下载中心”下载《个人档案(录取名册、学业成绩表、学生学籍卡等)查询业务申请书》。

2.填写完整的《申请书》,本人签字,附上本人身份证复印件和毕业证复印件。

3.本人携带上述《申请书》、身份证和毕业证原件前往档案馆进行办理。

如需委托他人办理,下载《个人档案查询业务委托书》,填写并签字。被委托人需携带已签字的《委托书》、委托人的身份证和毕业证复印件、被委托人自己的身份证原件,前往图书馆8楼档案馆807办公室办理。

联系人:李老师。咨询电话:027-59367804。

方式二:QQ在线查询

1.使用QQ软件搜索号码1146254694,添加好友,添加时请备注"档案查询+姓名+查询内容"。

2.通过好友后,向老师说明查询需求,并按指示提供身份证、毕业证的清晰照片或扫描件以供审核。

3.审核通过后,老师将为您办理查询并将相关材料以邮寄方式邮寄。

方式三:微信校友小程序查询

1.访问武汉纺织大学档案馆官方网站,在首页找到“校友档案信息查询”栏目,点击后页面将显示微信小程序二维码。打开手机微信,扫描二维码,进入“纺大校友”小程序。

2.进入小程序后,点击校友卡申领,根据提示进行实名认证并注册。

3.注册成功后,小程序“服务”栏目中找到“档案查询”功能,根据页面提示输入相关信息即可查询。

具体流程图如下:

三、温馨提示

1.明确需求:办理前请先明确所需查询的具体内容,对应上述流程准备材料,可提前电话咨询。

2.政审材料:此类查询必须公对公办理,个人无法申请,请务必由所在单位或学院出具正式手续。

3.提前咨询:建议办理前先通过电话咨询,确认所需材料和档案详情,避免徒劳往返。

4.材料真实:请确保所提供的所有证件及材料真实有效。委托办理时,档案馆可能需与委托人本人电话核实,请保持通讯畅通。

联系我们:

地址:武汉市江夏区阳光大道1号     邮政编码:430200     电话:(027)59367804     E-mail:dang@wtu.edu.cn
Copyright @ 2009-2015 All Rights Reserved. 武汉纺织大档案馆

友情链接: